Business Flow Chart
A management flow chart is a type flow chart examples which typically establishes a logical way of presenting the sequence of management processes.
Business flow chart. Like other types of diagrams these maps use defined symbols such as circles rectangles diamonds and arrows to depict the business activities. Using a PowerPoint chart template saves you time when you want to add a flowchart to your PowerPoint presentation. Decision tree Jumpstart your business with a crash course in Microsoft 365 Empower your team to be productive every.
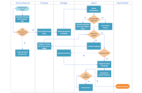
Posted by James Freeman 11272020. 10 After Sales Service Process. It can be for a business flowchart project a recruitment process or a billing process.
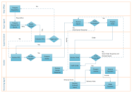
- Show the steps involved in reaching a particular outcome. Not that it is a simple and trivial task. 3 Recruitment Process Flow.
Nassi-Shneiderman diagrams and Drakon-charts are an alternative notation for process flow. Its used as a means of getting a top-down understanding of how a process works what steps it consists of what events change outcomes and so on. 9 Credit Card Transaction Process.
People today basing solely on observations have no interests in reading or does not like reading at all. It outlines the expected outcome and provides a foundation to build from. How to Create a Business Flowchart Determine what kind of flowchart youre creating and why youre creating it.
Basic flowchart template with one decision in the flow. Know what points to include in your flowchart. Types of flow charts 1.

